Instance Verification Kit (IVK)
spin lock @ [25669+41+/linux-3.19-rc1/drivers/usb/host/isp116x-hcd.c]
Instance Signature: lock
|
The Matching Pair Graph:
|
|
Function Name
|
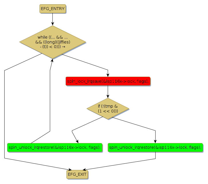
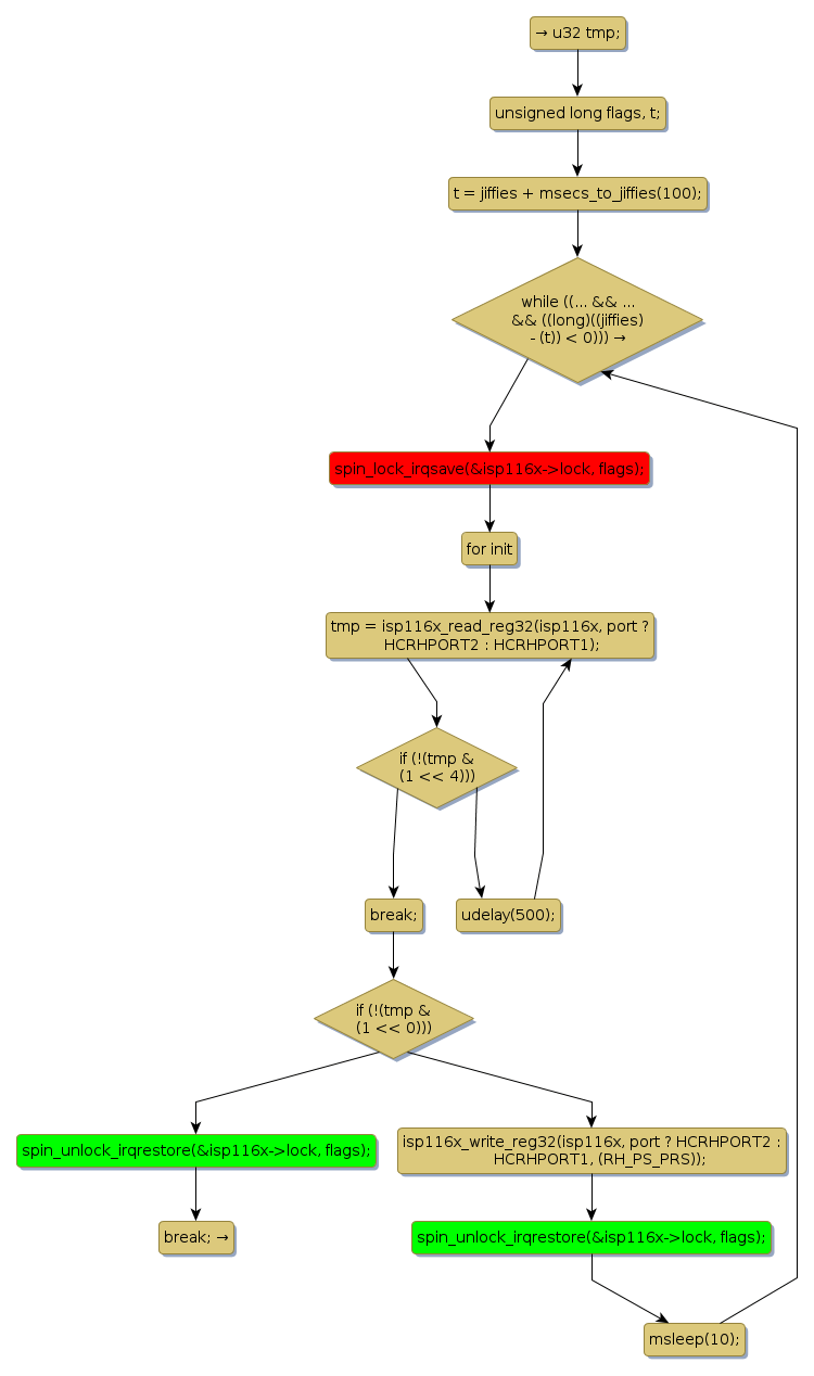
Control Flow Graph (CFG)
|
Events Flow Graph (EFG)
|
Source Correspondence
|
|
root_port_reset
|
|
|
[25418+15+/linux-3.19-rc1/drivers/usb/host/isp116x-hcd.c]
|